ÃÛÑ¿´«Ã½

CMS ontology

An ontology to represent the content management systems and their interaction with the triplestore.

Introduction

The CMS ontology describes methods by which a concept in our triplestore can connect with information about it in other systems.

Which systems manage triples related to the Manchester United concept, for example? Likely a system to manage basic information, like its label, and another for the team's sporting statistics.

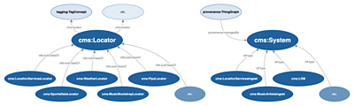
A nodes-and-edges diagram with core:Locator and core:System as the central nodes, with example subclasses & properties as connected nodes
A core:Locator & core:System-centric example of properties & subclasses in the CMS ontology
        # Some example triples about Indonesia, in Turtle format

@prefix cms: <http://www.bbc.co.uk/ontologies/cms/> .
@prefix core: <http://www.bbc.co.uk/ontologies/coreconcepts/> .
<http://www.bbc.co.uk/things/4aa966f9-091e-4dd1-8f10-a44ca20aec5d#id> 
    a core:Place ;
    core:preferredLabel "Indonesia"@en-gb ;
    cms:locator <urn:locservices:1643084> .

<urn:locservices:1643084> a cms:LocationServicesLocator .
    

Metadata

Created 2012-12-01
Last modified 2022-09-22
Current version 3.9
Authors jeremy.tarling@bbc.co.uk, tom.hodgkinson@bbc.co.uk
Licence
Download CMS ontology (Turtle format)

 

Classes

 

CPSLocator

URI
Description This locator type is used for creating locators for the Content Publishing System which is largely used to create the News and Sport stories on the website.
Superclasses Locator

 

ContentApiLocator

URI
Description This class of locators is used to retrieve things through the Content API.
Superclasses Locator

 

ImageLocator

URI
Description The class of locators for retrieving ÃÛÑ¿´«Ã½ image collections.
Superclasses Locator
Range for

 

LocationServicesLocator

URI
Description This is needed to instantiate locators used by the Location Services Ingestion system.
Superclasses Locator

 

Locator

URI
Description This class represents all identifiers required for locating a representation of the thing in another ÃÛÑ¿´«Ã½ system. Thing locators usually follow the pattern for example or (see the subclasses of Locator for all available locator types) where the last fragment of the URI is the native id of the system.
Subclasses CPSLocator, ContentApiLocator, ImageLocator, LocationServicesLocator, MusicBootstrapLocator, OptimoLocator, PipsLocator, PulsarLocator, Sports-DataLocator, Sports-StatsLocator, TTDLocator, TravelLocator, VivoApiLocator, WeatherLocator, , iKLLocator, iScriptLocator, iSiteLocator
Range for locator

 

ManagedThing

URI
Description This is the class of things managed by a data management system interfacing with thing graph. Anything declared as a ManagedThing is managed in thing graph as opposed to being managed in a dataset and a thing graph must contain exactly one managed thing.
Range for managedThing

 

MusicBootstrapLocator

URI
Description This types is needed to instantiate locators used by the Music bootstrap service.
Superclasses Locator

 

OptimoLocator

URI
Description This locator type is used for creating locators for the Optimo Publishing System which is largely to replace CPS.
Superclasses Locator

 

PipsLocator

URI
Description This locator type is used for creating locators for PIPS, the system that manages the Programmes Information Pages.
Superclasses Locator

 

PulsarLocator

URI
Description This locator is used to create locators for Pulsar.
Superclasses Locator

 

Sports-DataLocator

URI
Description This locator is used to create locators for the sports-data system.
Superclasses Locator

 

Sports-StatsLocator

URI
Description This locator is used to create locators for the sports-stats system.
Superclasses Locator

 

System

URI
Description This is the class of systems that manage data in the Linked Data Platform.
Range for

 

TTDLocator

URI
Description This locator is used to identify categories in the Things To Do API.
Superclasses Locator

 

TravelLocator

URI
Description This class of locators is used to retrieve things through the Travel API.
Superclasses Locator

 

VivoApiLocator

URI
Description This class of locators is used to retrieve things through the Vivo API.
Superclasses Locator

 

WeatherLocator

URI
Description This class of locators is used to retrieve things through the Weather API.
Superclasses Locator

 

iKLLocator

URI
Description This locator is used identify content from Knowledge and Learning.
Superclasses Locator

 

iScriptLocator

URI
Description This class of locators is used to retrieve things sent to LDP from iScript.
Superclasses Locator

 

iSiteLocator

URI
Description This locator is used identify content from iSite.
Superclasses Locator

 

Properties

 

locator

URI
Description Associates a thing or creative work with a locator in a CMS.
Range Locator

 

managedThing

URI
Description This property is needed to express the relationship between a cms:ManagedThing and its graph in the API results. In the triplestore the ThingGraph is implicitly related to the ManagedThing because the ThingGraph contains the ManagedThing metadata. However, we need an explicit relationship to provide this to our API clients and this is the purpose of cms:managedThing.
Domain
Range ManagedThing

Rebuild Page

The page will automatically reload. You may need to reload again if the build takes longer than expected.

Useful links

Demo mode

Hides preview environment warning banner on preview pages.

Theme toggler

Select a theme and theme mode and click "Load theme" to load in your theme combination.

Theme:
Theme Mode: