Introduction
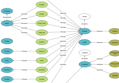
The Food ontology is a simple lightweight ontology for publishing data about recipes, including the foods they are made from and the foods they create as well as the diets, menus, seasons, courses and occasions they may be suitable for. Whilst it originates in a specific ÃÛÑ¿´«Ã½ use case, the Food Ontology should be applicable to a wide range of recipe data publishing across the web.
The Food Ontology sits alongside existing work such as . While Google, and schema.org, provide a way to represent literal strings in a structured way the Food Ontology provides a richly linked model that more completely describes the recipe and its context. Food Ontology, microdata for recipes are all able to co-exist peacefully within the same site.
# Some example triples about a pork belly menu, in Turtle format
<http://www.bbc.co.uk/food/menus/pork_belly_comfort_food_menu#menu>
a fo:Menu ;
dcterms:description "We've put together a menu of easy, comforting recipes for a chilly winter's day."@en ;
dcterms:title "Pork belly comfort food menu"@en ;
fo:dessert <http://www.bbc.co.uk/food/recipes/banoffeepiewithpecan_86926#recipe>
fo:ingredients <http://www.bbc.co.uk/food/menus/pork_belly_comfort_food_menu#ingredients> ;
fo:main_course <http://www.bbc.co.uk/food/recipes/roastbellyofporkwith_73882#recipe> ;
fo:serves "6"@en ;
fo:side_dish <http://www.bbc.co.uk/food/recipes/champ_67444#recipe> , <http://www.bbc.co.uk/food/recipes/devilishredcabbage_8076#recipe> .
Metadata
| Created | 2014-03-18 |
| Last modified | 2014-04-10 |
| Version | 1.2 |
| Licence | |
| Download | Food ontology (Turtle format) |
Classes
Collection
| URI | |
| Description | A Collection is a group of recipes that are brought together because they have something in common. Some collections may result from automated queries such as all recipes that share a particular ingredient, other collections may be the result of editorial selection. |
| Subclasses | Menu |
Course
| URI | |
| Description | A Course is the sequence of a dish within a meal. For example a basic dinner party may consists of Starter, Main and Dessert courses. |
| Range for | serve_as |
Cuisine
| URI | |
| Description | A Cuisine is a particular style of food, often based on a region. These classifications are often highly subjective. |
| Range for | cuisine |
Diet
| URI | |
| Description | A Diet is a way of selecting food that achieves a particular effect, such as eating in way that is pregnancy-friendly or avoiding foods that contain shellfish. |
| Range for | diet |
Food
| URI | |
| Description | A Food is something that can be eaten. It may be a basic food such as salt or it may be the more complex result of another recipe, for example chicken stock. A recipe uses foods as part of ingredients and also produces foods to be eaten. |
| Domain for | at_its_best, shopping_category |
| Range for | food, produces |
Ingredient
| URI | |
| Description | An Ingredient is the combination of a quantity and a food, giving the amount of something that should be used in the recipe. |
| Domain for | food, imperial_quantity, metric_quantity, quantity |
IngredientList
| URI | |
| Description | An IngredientList is a sequence (rdf:Seq) of ingredients in the order they should be listed in the recipe. |
| Range for | ingredients |
Menu
| URI | |
| Description | A Menu is a collection of recipes, usually one or more per course, that have been selected to go well together. A Menu may also be related to a particular cuisine or occasion. |
| Superclasses | Collection |
| Domain for | canape, dessert, main_course, side_dish, starter |
Method
| URI | |
| Description | A Method is the way in which ingredients are combined, using particular techniques, in order to produce a food. A method is part of a recipe and is also an rdf:Seq. |
| Range for | method |
Occasion
| URI | |
| Description | An Occasion is a recognized event or type of event that a particular food may be suitable for. An example of a particular occasion might be Chinese New Year, whereas a more general occasion might a birthday. |
| Range for | occasion |
Recipe
| URI | |
| Description | A Recipe is a combination of ingredients and a method, created by a chef, that produces a food. |
| Domain for | cuisine, diet, occasion, produces, serve_as, serves, stages |
| Range for | canape, dessert, main_course, side_dish, starter |
Season
| URI | |
| Description | A Season is a period of time that recurs annually during which a food is typically available or at its best. |
| Range for | at_its_best |
ShoppingCategory
| URI | |
| Description | A Shopping Category is a classification given to a food to indicate where it may be found when shopping. |
| Range for | shopping_category |
Stage
| URI | |
| Description | A Stage is a part of a recipe that may have its own ingredient list and/or method. It allows the different parts of a multi-part recipe to be modelled separately, yet as part of the same recipe. |
StageSequence
| URI | |
| Description | Where a recipe has a number of stage, for example where a recipe states 'for the sauce' a stage sequence provides a way to sequence the stages (rdf:Seq) into the desired order. |
| Range for | stages |
Step
| URI | |
| Description | A Step is the lowest level of instruction used in a recipe. A sequence of steps form a method. |
| Domain for | instruction |
Technique
| URI | |
| Description | A Technique is a way of working with an ingredient to produce a desired effect, for example, whipping cream. |
| Range for | required_technique |
Properties
at its best
| URI | |
| Description | The at its best property tells us in what season a particular food is at its best. |
| Domain | Food |
| Range | Season |
canape
| URI | |
| Description | The canape property relates a menu to a recipe that may be served as a canape. |
| Domain | Menu |
| Range | Recipe |
cuisine
| URI | |
| Description | The cuisine property classifies a recipe as being an example of that cuisine. |
| Domain | Recipe |
| Range | Cuisine |
dessert
| URI | |
| Description | The dessert property relates a menu to a recipe that may be served as a dessert. |
| Domain | Menu |
| Range | Recipe |
diet
| URI | |
| Description | The diet property relates a recipe to a diet it may be suitable for. |
| Domain | Recipe |
| Range | Diet |
food
| URI | |
| Description | The food property relates an ingredient to the food that is required. |
| Domain | Ingredient |
| Range | Food |
imperial quantity
| URI | |
| Description | A metric quantity provides a value and imperial unit in a human readable string for use in measuring out an ingredient. |
| Domain | Ingredient |
| Range |
ingredients
| URI | |
| Description | The ingredients property relates a recipe or recipe stage to an ingredient list. |
| Range | IngredientList |
instruction
| URI | |
| Description | An instruction provides the human-readable text associated with a step in the method for a recipe. |
| Domain | Step |
| Range |
main course
| URI | |
| Description | The main course property relates a menu to a recipe that may be served as a main course. |
| Domain | Menu |
| Range | Recipe |
method
| URI | |
| Description | The method property relates a recipe or stage to the method used to make it. |
| Range | Method |
metric quantity
| URI | |
| Description | A metric quantity provides a value and metric unit in a human readable string for use in measuring out an ingredient. |
| Domain | Ingredient |
| Range |
occasion
| URI | |
| Description | The occasion property relates a recipe to an occasion it may be appropriate for. |
| Domain | Recipe |
| Range | Occasion |
produces
| URI | |
| Description | The produces property relates a recipe to the food it produces. |
| Domain | Recipe |
| Range | Food |
quantity
| URI | |
| Description | A quantity provides a non-negative integer quantity that can be used as a measure of the food stuff for the ingredient. |
| Domain | Ingredient |
| Range |
required technique
| URI | |
| Description | The required technique property indicates that a particular technique is required in order to complete a recipe, method or step. |
| Range | Technique |
serve as
| URI | |
| Description | The serve as property relates a recipe to the course in a meal that it may be served as. |
| Domain | Recipe |
| Range | Course |
serves
| URI | |
| Description | The server property indicates what the recipe is intended to serve, this is often a human readable integer range such as '6-8'. |
| Domain | Recipe |
| Range |
shopping category
| URI | |
| Description | The shopping category property relates a food to the shopping category where that food is likely to be found when shopping for it. |
| Domain | Food |
| Range | ShoppingCategory |
side dish
| URI | |
| Description | The side dish property relates a menu to a recipe that may be served as a side dish. |
| Domain | Menu |
| Range | Recipe |
stages
| URI | |
| Description | The stages property relates a recipe to the sequence of stages it contains. |
| Domain | Recipe |
| Range | StageSequence |
starter
| URI | |
| Description | The starter property relates a menu to a recipe that may be served as a starter. |
| Domain | Menu |
| Range | Recipe |