ÃÛÑ¿´«Ã½

Storyline ontology

An ontology to represent News Storylines.

Introduction

The News Storyline Ontology is a generic model for describing and organising the stories news organisations tell. The ontology is intended to be flexible to support any given news or media publisher's approach to handling news stories. At the heart of the ontology, is the concept of Storyline. As a nuance of the English language the word 'story' has multiple meanings. In news organisations, a story can be an individual piece of content, such as an article or news report. It can also be the editorial view on events occurring in the world.

The journalist pulls together information, facts, opinion, quotes, and data to explain the significance of world events and their context to create a narrative. The event is an award being received; the story is the triumph over adversity and personal tragedy of the victor leading up to receiving the reward (and the inevitable fall from grace due to drugs and sexual peccadillos). Or, the event is a bombing outside a building; the story is an escalating civil war or a gas mains fault due to cost cutting. To avoid this confusion, the term Storyline has been used to remove the ambiguity between the piece of creative work (the written article) and the editorial perspective on events.

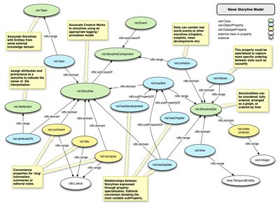
A nodes-and-edges diagram showing the connections between the Storyline ontology's properties and classes
Properties & classes in the Storyline ontology
An illustration of how Storyline components can be ordered in slots that follow one another
A Storyline in its most basic form can be an individual, but typically would consist of a richer collection of storyline components. These components exist in slots that can be fully ordered using an index property, ordered temporally, or arranged in a graph to possibly express parallel running developments.

Storyline components can be indisputable real world events, or other storylines (chapters, sub-plots, updates, news developments etc). Storylines can be associated with Topics in some knowledge domain (eg people, places, organisations).

As news stories are typically of a subjective nature (one news publisher's interpretation of any given news story may be different from another's), Storylines can be attributed to some agent to provide this provenance.

The implementation of the Attribution, Topic, and Event classes has been purposely left open so the storyline ontology can be flexibly integrated into existing wider publishing domain models without assumption.

Metadata

Created 2013-05-01
Last updated 2014-04-10
Current version 0.3
Authors , /blogs/internet/authors/Jeremy_Tarling,
Contributors Paul Rissen, Helen Lippell, Matt Chadburn, Tom Leitch, Dan Brickley, Michael Smethurst, Sebastien Cevey
Licence
Download Storyline ontology (Turtle format)

This ontology was created in collaboration with The Guardian, Press Association, and OntoBa.

 

Classes

 

Attribution

URI
Description Attribution of a storyline used for attributing the interpretation of the storyline to some agent. An interface class, that doesn't restrict the implementation of an attribution.
Range for attributedTo

 

Event

URI
Description A newsworthy event. An un-disputable real world event.
Superclasses StorylineComponent,

 

Storyline

URI
Description A news storyline.
Superclasses StorylineComponent,
Domain for attributedTo, comment, hasChapter, hasDevelopment, hasSlot, hasUpdate, synopsis, title, topic

 

StorylineComponent

URI
Description An abstract parent class of storyline components.
Superclasses
Subclasses Event, Storyline
Domain for dateCreated
Range for contains

 

StorylineSlot

URI
Description A storyline slot, used as a container for storyline components.
Domain for contains, follows, index, time
Range for follows, hasChapter, hasDevelopment, hasSlot, hasUpdate

 

Topic

URI
Description The topic of a storyline. An interface to some concept in a knowledge domain.
Range for topic

 

Properties

 

attributedTo

URI
Description Associates a storyline to its attribution. Provides for interpretation provenance through attribution
Domain Storyline
Range Attribution

 

contains

URI
Description Associates a Slot to a StorylineComponent contained therein. Can be a news event or another storyline
Domain StorylineSlot
Range StorylineComponent

 

dateCreated

URI
Description The date a storyline was created
Domain StorylineComponent
Range

 

follows

URI
Description Allows one or more slots to be sequenced. Slot A follows Slot B.
Domain StorylineSlot
Range StorylineSlot

 

hasChapter

URI
Description Associates a slot to a storyline as a chapter of an existing storyline.
Superproperties hasSlot
Domain Storyline
Range StorylineSlot

 

hasDevelopment

URI
Description Associates a slot to a storyline as a development of an existing storyline.
Superproperties hasSlot
Domain Storyline
Range StorylineSlot

 

hasSlot

URI
Description Associates a slot to a storyline. A storyline can have many slots
Subproperties hasChapter, hasDevelopment, hasUpdate
Domain Storyline
Range StorylineSlot

 

hasUpdate

URI
Description Associates a slot to a storyline as an update to an existing storyline.
Superproperties hasSlot
Domain Storyline
Range StorylineSlot

 

index

URI
Description A slot index. Allows slots to be ordered numerically
Domain StorylineSlot
Range

 

synopsis

URI
Description The synopsis of a storyline
Domain Storyline
Range

 

time

URI
Description The time of a slot. A Temporal entity, an interval. Allows slots to be ordered temporally.
Domain StorylineSlot
Range

 

topic

URI
Description Associates a slot to a topic
Domain Storyline
Range Topic

Rebuild Page

The page will automatically reload. You may need to reload again if the build takes longer than expected.

Useful links

Demo mode

Hides preview environment warning banner on preview pages.

Theme toggler

Select a theme and theme mode and click "Load theme" to load in your theme combination.

Theme:
Theme Mode: